Electrical cct

Need help with a project? Trying to find a component? Post any general technical questions here.
Post Reply
Shaggy1505
Posts: 2
Joined: Sat Dec 30, 2017 10:13 pm

Electrical cct

Post by Shaggy1505 » Mon May 07, 2018 9:00 pm

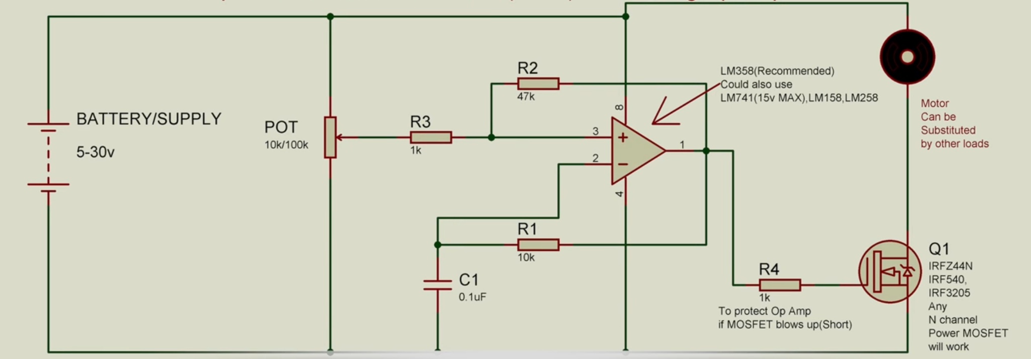
Hi I have built the cct shown below I have modified it slightly by including a 10v motor, on/off push button switch and 2 9v batteries as the power source. The problem I have is after a few seconds of operation the batteries get extremely hot, I am unsure what to do to prevent this from happening. I would really appreciate any help/advice.
Attachments
E42ECA8A-8BEB-4509-97F9-7D29892F6C55.jpeg
E42ECA8A-8BEB-4509-97F9-7D29892F6C55.jpeg (141.76 KiB) Viewed 10765 times

David
Posts: 220
Joined: Sun Oct 04, 2015 6:18 pm

Re: Electrical cct

Post by David » Tue May 08, 2018 2:16 pm

Hot batteries mean that an excessive current is being drawn by something in the circuit. Do you have a meter capable of reading volts and amps? Have you checked the built circuit against the schematic? Do any other components get hot? Crucially - what sort of motor are you trying to operate? Are you using the small PP3-type batteries?

Replace the motor with a 1K resistor and see if the batteries still get hot.

It would be of use to see a pic of the batteries and the motor.

MichaelBo
Posts: 1
Joined: Sat May 05, 2018 9:42 am

Re: Electrical cct

Post by MichaelBo » Sat May 12, 2018 12:03 pm

Hi David, could it mean that the batteries are malfunctioning as well? The schematic checks out from what I gathered. I'm just thinking out loud, really.

David
Posts: 220
Joined: Sun Oct 04, 2015 6:18 pm

Re: Electrical cct

Post by David » Thu May 17, 2018 8:46 am

The batteries may well have been damaged by excessive current drain and heating. If you want any more assistance, please post the answers to my questions in the earlier reply.

Post Reply